We are excited to announce the general availability of Device42 v15.10.00 with the following changes:
Saved DOQL
v15.10 introduces a powerful new query tool – Saved DOQL! Saved DOQL queries make it easier for Device42 user-developers to centrally store, track, and reuse queries that were written for prior integrations, automation projects, or other efforts alike. In addition, saved queries will also be leveraged by Device42’s upcoming integrations: both to provide an easy way to distribute a “default set” of system-defined queries, and at the same time allowing users to easily customize those queries to fit their needs, storing their customizations as well. As a result, everyone will be able to derive more value from the numerous integrations built in to Device42!
How it works
Stored DOQL allows users to define and store custom DOQL queries right on their D42 instance. Stored queries are assigned a user-defined name (e.g. My_Production_Switches) and can then simply be called by that name from any integration. Editing stored queries is easier too now that storage has been centralized. No longer do you need to edit DOQL queries in multiple places to target more or less data across all your integrations – a real time saver!
In addition, we will frequently ship system defined queries targeted for specific functionality or integrations. You will typically be able to create a new version of that System DOQL and customize it as you see fit to better fine-tune the underlying functionality that is using it.
Find Stored DOQL queries under Tools → Integrations → Stored DOQL Queries & stay tuned for upcoming releases showcasing new Stored DOQL functionality!

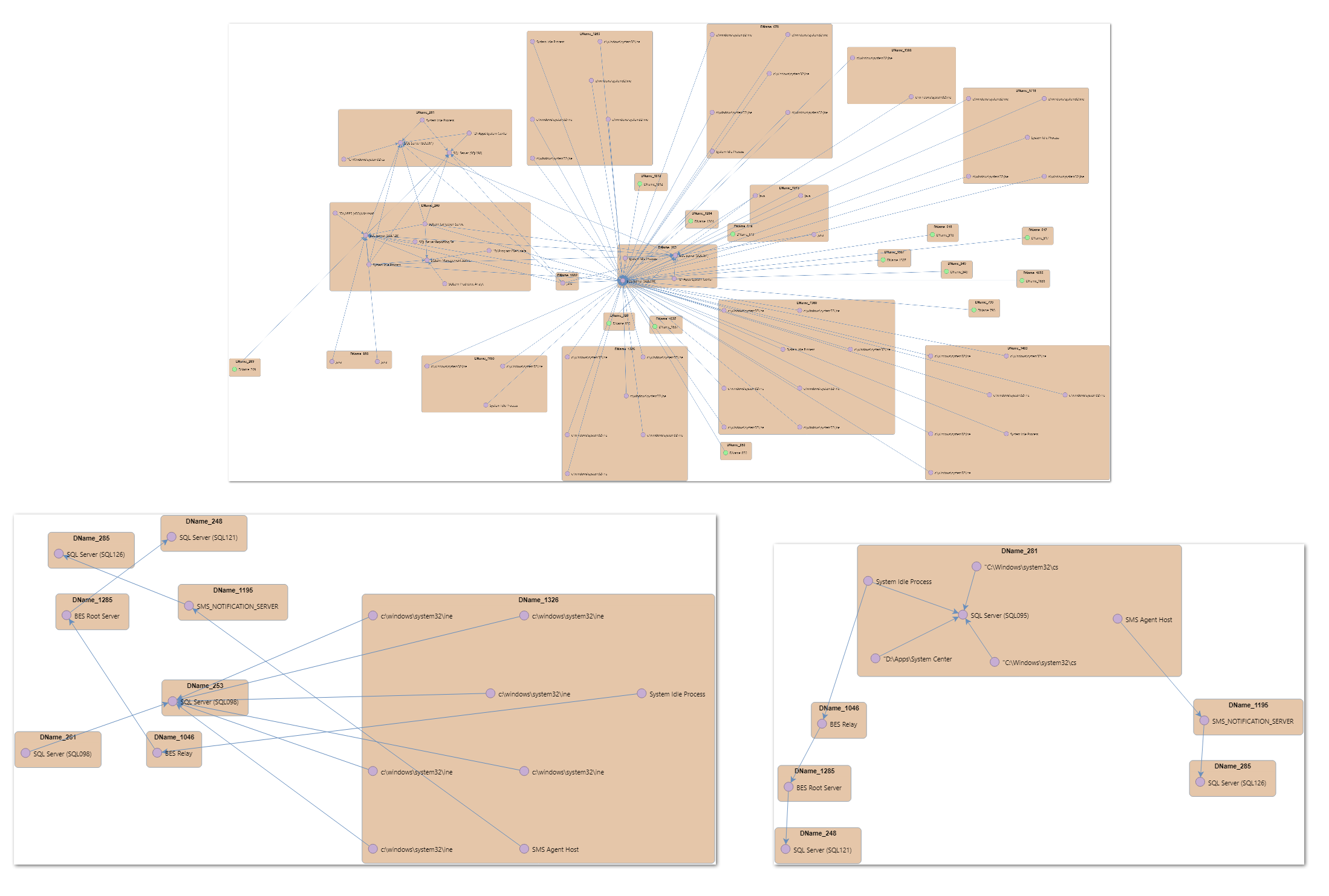
A new take on affinity groups
We originally released Affinity Groups in Device42 v15.03. After some awesome customer feedback and further usage analysis, we decided that affinity groups v1, though extremely powerful, wasn’t easy enough to use. We examined the process and the resultant output from start to finish, and re-imagined both to ensure Affinity Groups v2 would be as user-friendly as the rest of Device42.
This upgrade replaces the existing Affinity Groups v1 functionality with the all-new Affinity Groups v2 system. Major changes are as follows:
- All Affinity Groups functions are completely integrated into D42; there is no longer any need to export or import any AG data.
- Once enabled, affinity groups are automatically updated daily (recalculations at ~2am).
- All historical versions of each Affinity Group are saved; understand how your groups have changed/evolved over time!
- Group display has been simplified to show what really matters most:
- AG processing has been restricted to your core “Pinned” services – pinned services consist of the ‘core dependencies’ of your infrastructure
- Database services are automatically pinned when discovered – ‘pin’ more services easily via the UI or the API to include those services in affinity group processing
- Affinity group impact charts are created for servers with pinned services, a dependency chart is generated for every server that has a dependency on a pinned service
- “Noise” in affinity group charts is greatly reduced – honed in on recent traffic data (discovered within the last 30 days), and then only traffic that is relevant
- Fully customizable dataset! Leverage a stored DOQL query to filter your affinity group data, and forget about filter limitations – see all devices in each affinity group!
- List all Affinity Groups a device is a member of from the Device View Page → Other tab.

Multi-lingual support for AS400/iSeries
This release also includes enhanced AS400/iSeries auto-discovery, which now supports servers that are configured with non-english locales.
Bug fixes
- OpenStack Auto-Discovery does not have option to Discover All Projects. Fixed
- AS400 Auto-discovery may fail on servers set to non-english locales. Fixed
Latest Device42 update
Current customers, grab the latest update file @ /update/
*Upgrade Consideration: Due to data migrations required for this release, please expect extended upgrade times on system with large number service instances. Upgrade may extend to several hours.
If you haven’t tried Device42 yet, download a 30-day free trial!
